Users

Individual Buyers, Small & Mid-Market Businesses, Enterprise Procurement Teams

Industry

Cybersecurity / E-Commerce

Product Stage

Mature Revenue-Critical Checkout Experience

E-Commerce Checkout Optimization

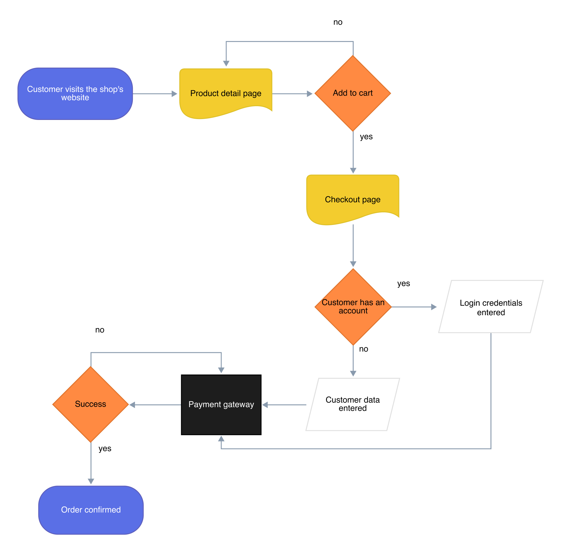
The e-commerce checkout sat at the intersection of revenue, trust, and user experience. Every friction point in the flow directly affected conversion, while every trust signal influenced whether customers felt confident completing a purchase.

Optimizing checkout wasn’t about cosmetic improvements. It required balancing speed, clarity, and compliance in a flow that handled identity, payment information, and legally binding transactions all within a few critical moments.

Context and Scope

The checkout experience supported the purchase of security products by a global customer base, spanning individuals, small businesses, and enterprise buyers.

Transactions varied widely in complexity. Some customers completed simple, self-serve purchases, while others navigated multi-step flows involving account creation, product selection, billing details, and regulatory acknowledgments.

Because checkout was often the first direct interaction customers had with the product ecosystem, failures or confusion here had outsized impact on trust and revenue.

The Problem That Needed Solving

Conversion rates were being impacted by friction across the checkout journey.

Users dropped off due to unclear pricing, redundant steps, or uncertainty around what they were buying and why it mattered. Trust signals were present but not always surfaced at the right moments, and the flow did not consistently adapt to different customer intents or purchase types.

The core problem was designing a checkout experience that reduced cognitive load and friction while reinforcing confidence without compromising compliance, data integrity, or operational requirements.

My Role

I was responsible for owning checkout optimization as a revenue critical product surface.

That meant analyzing where users dropped out, identifying friction tied to pricing, trust, and flow structure, and prioritizing changes that directly affected conversion. I worked closely with design, engineering, marketing, and operations teams to ensure that improvements aligned with both customer expectations and backend constraints.

A key part of the role involved sequencing changes safely improving the experience without introducing regression risk in payment processing, order fulfillment, or entitlement provisioning.

Decisions

One important decision was simplifying the checkout path by removing unnecessary steps and deferring non-essential information until after purchase. This reduced abandonment without weakening downstream fulfillment or compliance needs.

Another was repositioning trust signals to align with user intent. Security assurances, product explanations, and validation cues were surfaced at moments where users were deciding whether to proceed, rather than buried in secondary pages.

There were also tradeoffs around flexibility. While supporting multiple purchase paths was important, the flow was deliberately constrained to avoid overwhelming users with options that increased hesitation.

Risks

Checkout optimization carries hidden risks.

Small UI changes can disrupt payment flows. Simplification can accidentally remove information required for compliance or support. Over optimization for speed can reduce clarity and increase post-purchase confusion.

Managing these risks required disciplined experimentation, careful rollout, and close monitoring of both conversion and downstream operational metrics.

Go-To-Market

The go-to-market approach treated checkout optimization as a conversion and monetization lever, not a background improvement.

Changes were rolled out incrementally and validated through measurable impact on completion rates and drop off patterns. Improvements were aligned with marketing campaigns and acquisition channels so gains in conversion translated directly into revenue.

Internally, checkout metrics became shared indicators across product, marketing, and sales teams, reinforcing that optimization was a continuous product responsibility rather than a one-time redesign.

Outcomes

Checkout completion rates improved, and friction-related abandonment decreased. Customers moved through the purchase flow with greater clarity and confidence, leading to more predictable revenue capture.

Equally important, the checkout experience became easier to evolve, allowing future product and pricing changes to be introduced without destabilizing conversion.

Share